Writing Preparations

There are two aspects to the preparations for writing. One is physical. You can write if you are uncomfortable, but it is so much easier to write when you are comfortable. So you want your writing space to be comfortable, not too hot and not too cold. You also need to eliminate or at least, limit distractions. Doing that will make your writing process easier. If you have little or no distractions, you can concentrate on your writing. Do whatever makes you comfortable.

The longer the piece you are contemplating writing, the more preparations you need. This is even more subjective than making your writing space something you can work in. In my case, I like to get to know my characters before I write their stories. So I develop them before I write one word for them. Then I create their world, build sets for them to perform in. Often that work includes the creation of their culture and determining their religious beliefs, assuming they have one.

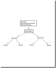
After that, I work on the ideas that form the story. I think about the plot and the scenes that move the story to the conclusion. Sometimes I draw diagrams to plot my book. I use Scapple to do that. Scapple is a sister app to Scrivener, in case you didn’t know. It’s mind mapping software but I use it to create a storyline that shows the issues that my characters face and the alternatives that they need to overcome. I basically make boxes linked by arrows showing how things might turn out from each choice made by the main character and others. I link the boxes from the results to the next problem my characters need to encounter. Sometimes, the diagrams show me problems for my characters that result from their choices. sample plot diagram

From the diagram, I move into creating scenes and describe the scenes. This is the final step before I can begin writing the story itself. The scene descriptions are brief, basically, just a line or two on what needs to happen in the scene. It helps me to stay on track although I have been known to allow my characters free rein to do what they want, the scene descriptions help me to lead them to where I want them to go.

Once I have finished learning about my characters, ‘building’ the settings, developing the cultures and religions for my characters to work in, my plotting and scene descriptions, I am ready to write the story. I put all those documents into a folder. Then and only then, I will begin writing the story. Now, you seat of the pants writers don’t do this. You still do some preparations before you write your stories. You figure out what you want to happen and when, basically you do the same thing but you do it as you write the story. That’s the only difference between those who plan ahead and those who just write the thing and get it done.


Leave a comment